How to Report Harmful Digital Content
It’s not secret that we're constantly bombarded with information from various online platforms. While much of this content enriches our lives, there's an unfortunate dark side to the internet that we can't ignore. I don't know about you, but it is hard to know where to go to report online harms, bullying, child abuse, stalking, terrorism, and harmful content. So here is a summary for you to save you time if you end up in that situation… which I hope you never have to do. Navigating the murky waters of harmful online content can be overwhelming and distressing. Whether you've encountered cyberbullying, stumbled upon child exploitation material, or witnessed online extremism, knowing how to report these issues effectively is crucial.
This blog aims to empower you with the knowledge and resources needed to take action against digital harm, ensuring a safer online environment for everyone. We’ll break down the reporting processes for various types of harmful content across different platforms and jurisdictions. Key concepts such as online safety, cyberbullying, identity theft, and phishing will be addressed as we provide step-by-step instructions and important contact information. Remember, by reporting harmful content, you're not just protecting yourself – you're contributing to the safety of the entire online community. Let’s dive in and learn how to be proactive in combating digital harm, one report at a time.
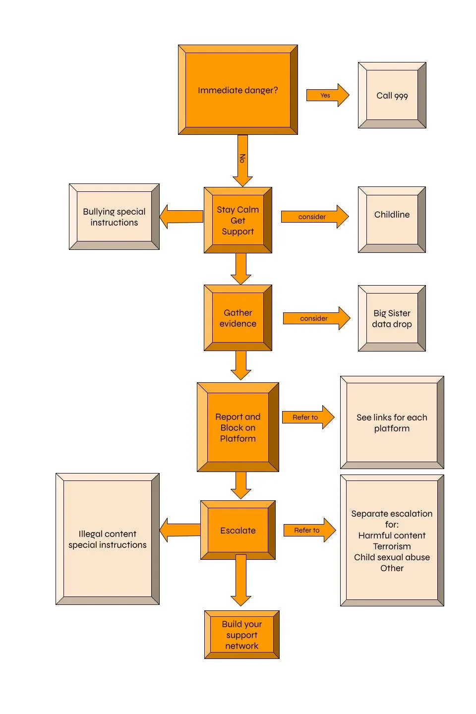
Flow Chart of what to do:
And in words:
Are You in Immediate Danger?
Yes- Call 999
No- Continue
Stay Calm
Easier said than done but help is out there. Childline can help mentor you through each stage. Feel free to reach out to Big Sister too in our Let’s chat form.
Gather Evidence
This all helps build a picture for your reports further down the line:
Screenshots
Time stamps
Note platform information (For instance: Facebook messenger/Facebook FYP/TikTok Live…)
Any information you can remember: Who, What, Why, When, How
Remember any context is very useful especially for end-to-end encryption platforms, where the companies behind the platform can’t always access private messages
Ask Big Sister for a data drop. We delete data after it has been processed but as long as there is a flag attached to it we can download the flag information which will help add a lot of context to the report.
Log the information in any way that makes sense to you. We’ve seen people use the notes sections on their devices, actual print outs or a big word document stored in the cloud. Make sure it is quick and shareable.
Report it on the platform
Always report it to the social media platform it occurred on. The escalations in the next step often require you to have done this. Be aware that this may take a few weeks.
Instagram: Report on this form
Snapchat: How to report
TikTok: How to report
YouTube: How to report
Others: Google “how to report harmful material on <insert platform name>” to navigate to the right pages. Contact Big Sister if you need additional support.
ESCALATE
Harmful Content:
e.g. Threats, Impersonation, Bullying & Harassment, Self-harm or Suicide, Online Abuse, Violent Content, Unwanted Sexual Advances, Pornographic Content. The SWGFL provide a specific site called Report Harmful Content for these: Submit a Report of Harmful Content. They specifically ask you to have reported on the platform first and wait 48hrs. See above.
Terrorism:
If you've seen something online that supports, directs or glorifies terrorism, report it to Action Counters Terrorism. Terrorism reporting. Or the government has created an online form for reporting online material promoting terrorism or extremism here. Both for good measure.
Child Sexual abuse:
You can report sexual images of under 18s online directly to the Internet Watch Foundation: Child sexual abuse reporting. Also Child Exploitation Online Protection Centre “CEOP” is there to keep children safe from sexual abuse and grooming online. Report to CEOP.
Other:
Go to the police. e.g. fake accounts and hacking or scams etc. Here is a good site for signposting you to various reporting streams within the Police Action Fraud | Police.uk
More on Illegal content
Illegal content should be reported and only deleted when this is agreed with the appropriate authorities. In the interim, you should disconnect the device the content is on from WiFi and data, turn off the device and store it somewhere secure.
If the content is child pornography, don’t share it ever. You might be tempted to share it just to check if it is illegal or not- but don’t. The act of sharing the data is illegal.
Special Instructions for Bullying
If you think your child/teenager is being bullied, seek help from someone you trust such as other parents, a close family member or school representatives (such as the Head Teacher).
Schools will also have facilitators such as a school counsellor or a safeguarding lead – either online or in person. Don’t forget your child’s favorite teacher too"!
If you do not have a support network around you, search for a helpline in your country to talk to a professional counsellor. In the UK we have https://www.childline.org.uk/get-support/
If the bullying is happening on a social platform, consider blocking the bully and formally reporting their behaviour on the platform itself. Social media companies are obligated to keep their users safe.
Reporting may feel scary, worrying or even dramatic, and you may fear that the bullying will get worse by reporting. But remember:
“ For bullying to stop, it needs to be identified and reporting it is key.
Reporting can also help to show the bully that their behaviour is unacceptable and make other guardians around your child more alert to worrying behaviours..
If you are in immediate danger, then you should contact the police or emergency services in your country.
Get Support
You are not alone- even though it may feel like it. There are lots of support systems out there for you and your child. Letting your child know that they are heard and supported is a big step in ensuring their safety. Be sure to join the waitlist for Big Sister to receive more insights and be the first to know when the app launches.

